Крипта в погонах: Обходить санкции против РФ в Кыргызстане помогают люди, связанные с ФСБ
Материал Клоопа
Евросоюз ввел новые санкции против банков и компаний Кыргызстана, которые помогают России отмывать деньги через криптовалюту. Президент Садыр Жапаров называет санкции необоснованными. Но есть доказательства, что кыргызский бизнес участвует в этих схемах. И что занятые этим люди связаны с ФСБ.

В очередной, 19-й пакет санкций ЕС попали «Евразийский сберегательный банк» (принадлежит соратникам Бакиева) и банк «Толубай» в Кыргызстане. Кроме того, под санкции попала российская криптовалюта A7A5, которая торгуется на кыргызстанской криптобирже Grinex. РБК со ссылкой на документы ЕС сообщает, что под санкции попала и сама Grinex. С августа она уже находится под санкциями США и Великобритании.
Резидентам стран ЕС запрещено совершать любые сделки с этими организациями и оказывать им любые услуги. Все их активы в Евросоюзе (счета, имущество) будут заморожены.
23 сентября, выступая на Генассамблее ООН, Садыр Жапаров в очередной раз назвал санкции против компаний Кыргызстана необоснованным вмешательством во внутренние дела страны и давлением на ее экономику.
Вероятно, тогда президент имел в виду августовские санкции США и Великобритании против «Капитал Банка», компании Old Vector и криптобиржи Grinex. Эта биржа торговала в Бишкеке первыми в мире рублевыми стейблкоинами А5А7. По данным Минфина США, с их помощью российский военный Промсвязьбанк обходил санкции и переводил деньги из России в любые страны мира.
Стейблкоин — это криптовалюта, привязанная к обычным деньгам. Например, к доллару, к евро или юаню. Это спасает ее от резких колебаний курса (стейбл — значит стабильный).
Но A7A5 — больше чем стейблкоин. Это единственная криптовалюта, которая получила в России статус цифрового финансового актива. Ее оператор аккредитован Центральным банком РФ и несет юридические обязательства перед владельцем активов. За обычную крипту (например, биткоины) никто не отвечает.
Казалось бы, все прозрачно и понятно. Но дальше начинаются странности.

А7А5 разработала российская компания А7. Она принадлежит беглому молдавскому олигарху Илану Шору. Оператором А7А5 выступает компания «Токеон», подконтрольная российскому государственному Промсвязьбанку. Но выпускала эти стейблкоины почему-то бишкекская компания Old Vector. И торговались они тоже в Бишкеке, на бирже Grinex, которая не аккредитована в России.
С 2024 года цифровые финансовые активы официально используются в России для обхода санкций. Как уже рассказывал «Клооп», через А7А5 на Grinex были отмыты миллиарды российских долларов, которые шли на закупки подсанкционных товаров. В схеме участвовал бишкекский «Капитал Банк». Все эти юрлица попали под санкции.
Садыр Жапаров еще летом жаловался, что США и Великобритания ввели ограничения против компаний и банков Кыргызстана, не доказав их причастность к обходу санкций в отношении РФ. «Они так и не смогли предъявить ни одного факта нарушения. И не смогут, потому что таких фактов нет и не было», — говорил он.
Однако сентябрьское расследование «Трансперенси Интернэшнл» показывает, что Grinex, которая торгует в Бишкеке стейблкоинами Илана Шора А7А5 — это осколок крупнейшей рублевой криптобиржи Garantex.
В 2022 году Garantex попала под санкции США за отмывание денег и причастность к наркобизнесу, а с февраля 2025 года попала под санкции ЕС. Но не умерла, а превратилась в децентрализованную сеть под брендами Grinex, Exved и MKAN Coin. Они предлагают те же услуги, используют адреса тех же криптокошельков и снимают офисы в том же Москва-Сити, что и Garantex.
О том, что Grinex — это реинкарнация Garantex, в криптовалютном сообществе России говорили еще весной. Минфин США тоже так считает. Организатором и руководителем сети, в которую входит Grinex, аналитики из Chainalysis, TRM Labs, The Record и Coinpaper называют основателя Garantex, российского бизнесмена Сергея Менделеева.

«Товарищ майор будет читать у нас лекцию»
Сам Менделеев уверяет, что ни с кем из Grinex не знаком. Расследование «Трансперенси» он назвал «убогим», но опровергать не стал, ограничившись проклятиями в адрес «соевых педерастов-иноагентов».
Сленг российской пропаганды в устах международного криптобизнесмена объясним: США обещают за голову Менделеева $6 млн, покидать Россию ему опасно. Остается лишь показывать лояльность режиму, заложником которого он стал.
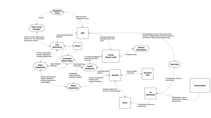
3 сентября в России Сергей Менделеев посетил собрание бизнес-клуба «Состав». В клубе, как утверждает его создатель, собираются криптовалютчики, майнеры, вебкамщики, кардеры и представители другого «высокорискового» бизнеса.

Организовал его в апреле 2025 года Михаил Жуховицкий. Этот человек с шестью гражданствами, включая кыргызстанское, называет себя «консультантом по трансграничным платежам» и публично восхищается удачливыми жуликами. После путинского нападения на Украину Жуховицкий зачастил в Бишкек. У себя в Facebook он рекламировал доступность кыргызских женщин и кыргызского гражданства для богатых россиян.
«В конце зала сидит Сережа Менделеев, Garantex, — описывает он одно из мероприятий своего клуба. — Его США тоже обвиняют в куче всего. И назначили за него награду, исчисляемую в миллионах долларов… Присутствуют и другие люди, которые больше никогда не поедут за границу. Им нельзя. Масштаб их деяний таков, что влет в другую страну гарантированно закончится задержанием. В условиях санкций они сделали много для РФ. И автоматом стали врагами там».

При этом Жуховицкий открыто дает понять, что российское криптосообщество связано со спецслужбами.
«Товарищ майор, именно в этом звании, в эту субботу будет читать у нас лекцию, — хвастается он. — Контора*. Это не единственная структура в клубе. Первыми зашли евреи. Потом присоединились две российские структуры: ФСБ и внешка**. […] Наличие структур — только плюс. Где еще вы сможете задать им вопрос и получить компетентный ответ? Нигде. То, что структуры вошли к нам в открытую — это замечательно. Скрывать нечего […] На определенном уровне происходит сращивание власти и бизнеса. Без этого никак. В “Составе” много больших, системных***, которые контролируют крипторынок СНГ, со всеми лицензиями».
*В России так называют ФСБ.
** Тут, видимо, имеется в виду Служба внешней разведки (СВР).
***Значимых для государства.
Криптоимперия ФСБ: сделки, похищения и загадочные смерти
Россия занимает второе место в мире по объемам майнинга криптовалют. По оценке CASE, только объем комиссий на рынке теневых переводов из России и обратно составляет $10-30 млрд в год. Спецслужбы не могли пройти мимо таких сумм, и связь российского крипторынка с ними имеет массу подтверждений.
Александр Винник, чье фото с Менделеевым гордо выложил Жуховицкий — один из основателей самой популярной в прошлом русскоязычной криптобижи BTC-e. В 2017 году он был арестован в Греции по запросу США за отмывание денег. А вскоре, пишет автор книги «Крипта» Андрей Захаров, сотрудники ФСБ похитили в Москве компаньона Винника Алексея Билюченко. Антон Немкин из 1-й службы ФСБ вынудил его дать доступ к кошелькам с криптовалютой на сумму $450 млн). По данным Захарова, Немкин действовал в интересах олигарха Константина Малофеева, также связанного с ФСБ.
Помощник Немкина заявил, что он никакого отношения к Билюченко и к сфере его деятельности не имеет. Но в 2018 году на Восточном экономическом форуме советник Путина Сергей Глазьев представил Антона Немкина уже как разработчика криптобиржи Vladex, созданной по поручению президента РФ. В 2021 году Немкин стал депутатом Госдумы. Перед этим он задекларировал 569 млн рублей годового дохода.

Винника, тем временем, перевезли из Греции во французскую тюрьму, чтобы экстрадировать в США. Но для Кремля он оказался настолько важной фигурой, что омбудсмен РФ Татьяна Москалькова просила главу МВД Франции его освободить. Винника все же экстрадировали в Штаты, где он признал вину. А в феврале 2025 года Москва обменяла его на американца Марка Фогеля, осужденного в России за контрабанду наркотиков. В России Винник с 2018 года тоже числился в розыске. Как только он вернулся на родину, МВД РФ заявило, что претензий к нему не имеет.
С «органами» связывают также Романа Селезнева — сына депутата Госдумы Валерия Селезнева, известного кардера по кличке «Псих». Находясь в России, он воровал и продавал данные банковских карт американцев. В 2009 году следователи из США попросили российских коллег задержать его. Но вместо этого ФСБ, по мнению американцев, предупредила Селезнева о розыске, и тот залег на дно.

В 2014 году Селезнева все же задержали на Мальдивах и выдали в Штаты, где он получил 27 лет тюрьмы. В 2024 году Селезнева и группу провалившихся в США российских шпионов обменяли на американцев, арестованных в России. Президент Путин лично встречал этих людей в аэропорту. Сейчас Селезнев создает в России новую криптобиржу. А его отец вместе с ближайшим другом Владимира Путина Юрием Ковальчуком, владеет долей крупнейшей в РФ майнинговой компании BitRiver.
Доля в BitRiver есть и у известного «отравителя», депутата Андрея Лугового. В 2007 году британская прокуратура обвинила его в убийстве бывшего коллеги по ФСБ Александра Литвиненко, который жил в Лондоне и помогал MI-6 раскрывать сети русской мафии в Европе. Адвокат семьи Литвиненко заявил, что Луговой подсыпал в чай Литвиненко радиоактивный полоний по личному распоряжению Путина. Следствие эти данные подтвердило.
Теперь Луговой сидит в Госдуме и тоже лоббирует закон о майнинге. А его жена Ксения снимается в музыкальных роликах под псевдонимом KAYA — и занимается криптовалютным бизнесом. По данным Центра «Досье», Ксения Луговая была совладельцем майнинговой фермы в Иркутске и криптообменника на 65-м этаже башни «Федерация» в Москва-Сити. Там семья Лугового «зарабатывает 5–8% комиссии с каждой сумки грязного кэша».

Но еще более наглядна история Сергея Менделеева.
Биржу Garantex он зарегистрировал в 2019 году в Эстонии. Однако ее главный офис открылся в Москва-Сити — где почти сразу начались странные события. На биржу зачастили силовики, бросавшие всех лицом в пол. Осенью 2020 года они обыскали московскую квартиру сооснователя Garantex Станислава Другалева. По данным «Картотеки», у него требовали отдать бизнес. ICIJ пишет, что Другалев согласился «сотрудничать», но позже уехал в Дубай. Там в феврале 2021 года его машина упала с моста. Жена Другалева говорит, что он был очень осторожным человеком, и называет его смерть криминальной.
По словам отца Другалева, через три дня после его гибели совладельцы Garantex втихую переписали устав — чтобы доля Другалева в бизнесе, на которую претендовали силовики, не досталась наследникам. А спустя месяц Менделеев продал свою долю в Garantex бывшей налоговой чиновнице Ирине Чернявской. После этого «маски-шоу» силовиков в офисе биржи прекратились, пишет «Досье». По данным Минюста США, с 2019 по 2022 годы через Garantex прошло $96 млрд.
Другалев — не единственная подозрительная смерть среди компаньонов Менделеева. 31 августа 2025 года в индийской тюрьме погиб администратор Garantex Алексей Бещёков (Бесчоков), арестованный в марте по запросу США. Телеграм-канал «ВЧК-ОГПУ» связывал его гибель с согласием на экстрадицию в Штаты.
Говорить о подробностях этих историй Менделеев отказывается. Силовой «крыши» у него нет, уверяет он, а обыски на бирже объясняет «проблемами клиентов».
Между тем, Центр «Досье» выяснил: Ирина Чернявская, купившая долю Менделеева после загадочной гибели его друга — сожительница бизнесмена Павла Каравацкого. ICIJ нашла у него связи с Кремлем и преступным миром. Каравацкий давно работает с Олегом Феоктистовым — известным генералом ФСБ в отставке, экс-главой службой безопасности «Роснефти».

По данным «Досье», Феоктистов имеет отношение к криптобирже на 14-м этаже башни «Федерация» в Москва-Сити. ICIJ уточняет, что там находится биржа Fintech, которой владеют Каравацкий и Александр Мира Серда — бывший партнер Менделеева по Garantex. По данным ICIJ, юрлицо Fintech использует телефоны и почту государственной «Роснефти». Этой государственной компанией управляет старый друг Владимира Путина, олигарх Игорь Сечин. Они оба выходцы из КГБ.
Все это позволяет по-новому взглянуть на криптобиржу Grinex, зарегистрированную в Бишкеке. И на Илана Шора, который помогал проводить через Grinex миллиарды долларов. Этот человек работает с российскими госбанками и финансирует пророссийские движения в Молдове. По данным Washington Post, Шор тоже тесно связан с ФСБ. Офис Шора — совпадение — тоже находится в Москва-Сити.

«Сварили заживо в кипятке»
Криптовалютный рынок Кыргызстана тоже на подъеме: с 2022 года он вырос в 100 раз. Минэкономики насчитало в стране 169 обменников, 13 криптобирж и 11 майнинговых компаний. Их общий оборот в январе–июле 2025 года превысил 1 трлн сомов. И все это тоже привлекает внимание людей в погонах.
9 января 2025 года «Кактус Медиа» рассказал о краже почти $1 млн в криптовалюте USDT. Владельцы кыргызстанского криптообменника Four Dragons заявили, что крипту у них похитили с горячего кошелька в момент крупной сделки и вывели через украинско-литовскую криптобиржу WhiteBIT. Сообщалось, что подозреваемые граждане России — бывший сотрудник компании и его подельница — задержаны кыргызскими силовиками.
Имена задержанных «Кактус» не назвал, но еще в мае 2024 года криптовалютный журнал Forklog сообщил, что одного из них зовут Марат Зарипов. А в сентябре 2025 года в своей рассылке для СМИ представитель Four Dragons сообщил данные задержанной подельницы Зарипова: это 19-летняя Алена Дмитриева.
Спустя год Four Dragons обнародовала номера двух уголовных дел, возбужденных МВД КР по этому поводу в 2024 году. Это дела №03-050-2024-000505 и №03-050-2024-000537. Уточнялось, что они были возбуждены по статьям 205 ч.4 (Кража в особо крупном размере), 222 ч.3 (Легализация и отмывание преступных доходов в крупном размере) и 262 (Создание преступного сообщества и участие в нем) Уголовного кодекса Кыргызстана.
Позже компания опубликовала номер еще одного дела — №03-050-2024-000109А «о создании ОПС, взломе биржи и хищении цифровых активов». По утверждению Four Dragons, в этом деле фигурируют «возможные схемы отмывания до 2,7 млрд долларов США» и упоминаются две криптобиржи: украинская WhiteBIT и российская Garantex.

28 марта 2025 года Vesti.kg со ссылкой на адвоката рассказали, что Зарипов был жестоко избит в СИЗО Бишкека. Его доставили в суд с гематомами на лице и голове, он еле двигался, ему вызвали скорую. Избиение подтвердили и представители Four Dragons. Они заявили, что жизнь Зарипова в опасности, и потребовали перевести его в СИЗО ГКНБ.
Осторожно! Далее описание жестокого убийства и фото с телом погибшего Марата Зарипова!
Спустя месяц пресс-служба ГСИН сообщила о смерти арестанта СИЗО-1 под инициалами З.М. от «цирроза печени с переходом в рак печени и синдром портальной гипертензии» 28 марта 2025 года.
Спустя месяц Four Dragons сообщил, что в ночь на 27 марта Марат Зарипов был «зверски замучен и убит» в СИЗО-1 Бишкека. «Его после двух недель истязаний буквально сварили заживо в кипятке, перекрывали кислород (“слоник”), избивали так, чтобы потом “списать” все на цирроз. Это подтверждают фото, свидетельство о смерти и рассказы сокамерников», — утверждают представители компании.

«Марата “убрали” в СИЗО, чтобы никто не узнал, куда уходили деньги и как работали грязные схемы», — пишут они, ссылаясь на сожительницу Зарипова.
Что это за схемы, в Four Dragons не уточняют. Но в пресс-релизе от 17 сентября компания ссылается на предварительный анализ, сделанный по ее запросу бывшим региональным менеджером Chainalisys по СНГ Гораном Сафаром. По его оценке, через каналы, по которым у Four Dragons украли $841 тыс, всего было отмыто $11,7 млрд. В своей рассылке для СМИ Four Dragons называет их «грязными, военными, русскими баксами».
Сейчас, по словам представителей Four Dragons, уголовные дела об отмывании денег фактически замяли, а ключевых фигурантов «сняли с розыска» за миллионные взятки от WhiteBIT. Вопрос о закрытии всех дел, утверждают они, решался на уровне главы МВД КР Улана Ниязбекова.
В Four Dragons утверждают, что занимались этими вопросами начальник Отдела по раскрытию преступлений в сфере IT-технологий ГУУР МВД КР Руслан Шаршембиев и следователь по особо важным делам МВД КР Изат Догдурбеков. Компания ссылается на показания пострадавшего Дмитрия Васюковича, которого Шаршембиев и Догдурбеков якобы уговаривали помириться с WhiteBIT, уверяя, что «наверху уже все давно решено».

Four Dragons публикует копию циркуляра Интерпола о международном розыске бенефициаров WhiteBIT. Документ был адресован Изату Догдурбекову 8 января 2025 года. Но, как следует из решения Генпрокуратуры КР, копию которого разослал СМИ представитель Four Dragons, через десять дней после этого Догдурбеков прекратил уголовное дело №03-050-2024-000109А с фигурантами из WhiteBIT. Прокуратура отменила его решение и направила дело на расследование в ГСУ ГКНБ.
В своей рассылке для СМИ представитель Four Dragons утверждает, что WhiteBit «оплатила» свадьбу Изата Догдурбекова на 400 человек, которая якобы прошла 25 февраля 2025 года в «самом дорогом» бишкекском ресторане UNO. Он также пишет, что «недавно» у Догдурбекова появились трехкомнатная квартира в центре Бишкека и Lexus за $40 тыс.
Представители WhiteBIT обвинения со стороны Four Dragons отрицают. Они заявляют, что сделали все для поиска похищенных денег и помогли вернуть часть из них.
«Клооп» направил запрос с просьбой прокомментировать все это в МВД КР — в том числе персонально Улану Ниязбекову, Руслану Шаршембиеву и Изату Догдурбекову. Мы также поинтересовались у них судьбой 19-летней Алены Дмитриевой. Ответа мы пока не получили.
Тем временем, связи государства с криптобизнесом в Кыргызстане выходят на новый уровень. 10 сентября ЖК поддержал законопроект, вводящий понятия «государственный майнинг» и «государственный криптовалютный резерв». Документ предусматривает создание правовых условий для выпуска стейблкоинов и токенов, обеспеченных реальными активами. Иначе говоря, Кыргызстан создает свои цифровые финансовые активы.
Например, такие, как A7A5 Илана Шора. Несмотря на санкции против связанных с ним структур в Кыргызстане, за два месяца через этот стейблкоин прошло еще около $6 млрд, узнала FT. Из-за этого Еврокомиссия предлагает ввести санкции уже непосредственно против криптовалюты Илана Шора. И против нескольких банков в РФ, Беларуси и Центральной Азии, связанных с ней.

23 сентября молдавское агентство IPN сообщило, что Илан Шор через сеть подставных лиц оплатил Садыру Жапарову люксовый самолет за $17,9 млн.